Connect Redux / How To Connect React To Redux A Diagrammatic Guide
This way a connected React component will be able to send messages to the store. And you can simply pass the props from that wrapper class to the redux form.

Connect Function In Redux The Connect Function Can Be Seen As The By Jennifer Volpe Medium
Single source of truth Your entire app state data is in one object tree.

Connect redux. Its meant to make your state management more predictable and centralize your React state data and state logic. Once you have the setup completed you can start Typing your Component using Redux connect. Adding to the pain is having to use connect function to map the state and dispatch to the React Component Props.
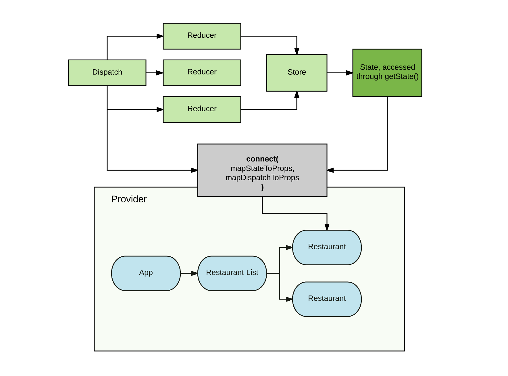
Connect function connects a react component to a redux store. React Redux has one additional feature called connect that allows you to connect your React component with the Redux store. Redux is one of the widely used State Management Solutions in React Applications.
I highly recommend checking out this article showing you how you can do all this with Redux ToolkitIt simplifies a lot of stuff and removes a lot of the boilerplate. This tree may also be known as a store. Redux helps you write applications that behave consistently run in different environments client server and native and are easy to test.
React Redux provides a connect function for you to read values from the Redux store and re-read the values when the store updates. Using Redux with Classes and Hooks. Even though it has several upsides one major pain while working with Redux is the huge amount of boilerplate code you need to write to get it set up.
Connect function accepts two optional arguments which are mapStateToProps and mapDispatchToProps. I am not sure if it is Redux specific or not but I have seen the following code snippet in one of the examples. How do I use mapStateToProps in Redux.
MapDispatchToProps connects Redux actions to React props. Since we want List to get a list of articles its a matter of connecting statearticles with the component. Subscribe to the store and map its state to your props.
You can also try developing small apps. Connectstate return key. Called every time the store state changes.
First lets install another NPM package type the following command into your terminal. It provides its connected component with the pieces of the data it needs from the store and the functions it can use to dispatch actions to the store. The connect function takes two arguments both optional.
In our case we will focus on how to get a react application to connect to redux. Well build a super simple application made of three components. It isnt even a JavaScript operator if I am not wrong.
Since the connect method decorates the original component and returns a decorated component you can pass that component to reduxForm Redux Form FAQ. Calling the connect function returns a higher-order component which can be used to wrap any React component. The connect function has four different props.
Extracting Data with. How Redux connect works. A List component for displaying articles.
Connect function takes your react component as an argument and gives back a new component with redux store data is available as a component props. The connect function is used to bind React containers to Redux. Using Redux with TypeScript and React TSX in your application is a powerful tool that is easy to implement if you have your type foundations covered.
It provides the data which we need from the store and can use to dispatch actions from component to the store. August 25 2020 Update. I am learning Redux with React and stumbled upon this code.
What that means is that you can use the connect feature to. The key is using. Redux is a tiny state management library.
The Connect Redux to React Lesson is part of the full Complete Intro to React v3 feat. The connect function connects a React component to a Redux store. Connect function gives us access to the redux store inside the react components.
In the next section well finally get our hands dirty. Connect function accepts two optional arguments which are mapStateToProps and mapDispatchToProps. The connect function is used to bind React containers to Redux.
What does Redux Connect do. Reasons being that the component is wrapped in a HOC. A Form component for adding new articles.
Connect React Containers to Redux. Dispatch actions and map the dispatch callbacks into your props. Now you can get type inference for your Functional Components or Class Components with the use of connect.
Sample code for increase or decrease counter is given below. The connect function provided by react-redux can take up to four arguments all of which are optional. Redux - React Example Here is a small example of react and Redux application.
Centralized Centralizing your applications state and logic enables powerful capabilities like undoredo state persistence and much more. It receives the entire store state and should return an object of data this component needs. While the functionality of connect is pretty straightforward but I dont understand the before connect.
Redux solves these problems.

React Redux Connect When And How To Use It Logrocket Blog

Connecting React And Redux Manning

Quick Redux Tips For Connecting Your React Components By Ryan Johnson Dailyjs Medium

06 React Redux Connect Map State And Dispatch Youtube
How To Connect React To Redux A Diagrammatic Guide
How To Connect React To Redux A Diagrammatic Guide
How To Connect React To Redux A Diagrammatic Guide

5 Ways To Connect Redux Actions With React Redux Connect We Can Connect By Bene Studio Bene Studio

React Redux And React Context Redux Is A Powerful Tool To Reliably By Lauren Petersen Medium

What Does Redux Do And When Should You Use It

Connect React To Redux A Diagrammatic Guide P S Blog

How To Interact With The Redux Store In A React App By Rafael Cruz Medium

